团学字【2018】2号
各学院团委、学生会:
为进一步推进团学组织改革,引导团学干部更好地围绕学校发展中心工作,服务学校发展大局,为进一步捋清学生会组织的定位,转变工作作风,发挥好学生会组织的桥梁纽带作用,畅通信息渠道,征集反馈意见,代表和维护广大同学的权益,现组织开展校院两级学生会调研工作。具体事宜通知如下:
一、调研时间
10月30日-11月5日
二、调研范围
校院两级学生组织副部以上学生干部。
三、调研内容提纲
1、对学校校园规划建设的思考和建议;
2、对本科教育教学的思考和建议;
3、加强教风学风建设的思考和建议;
4、进一步优化学校后勤管理服务的建议;
5、对校级学生组织工作和发展的建议;
6、加强学生干部队伍作风、强化作用发挥的思考和建议。
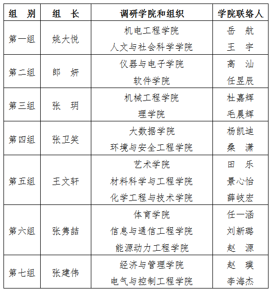
四、调研分组情况

五、调研要求
1、各学院团委、学生会要重视此次调研工作,认真讨论调研提纲的六项内容,结合学院工作实际,在调研前期于一定范围内征求青年学生意见和建议,由参会人员汇总后在调研座谈时进行交流讨论。
2、此次调研采用面对面座谈交流的方式进行,请各学院组织好参会人员,力求务实高效。
3、各组组长负责对本组调研意见和建议进行汇总,校学生会负责对全部调研结果进行汇总和梳理,形成书面调研报告报校党委参阅。
校团委
校学生会
2018年10月29日